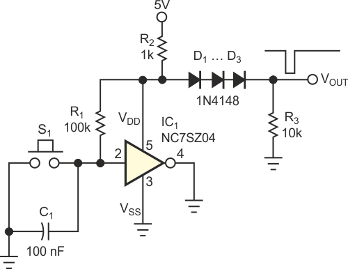
Este circuito utiliza apenas uma porta NC75Z04 da ON Semiconductor, mas pode ser implementado com funções equivalentes de outros fabricantes. O circuito fornece um sinal livre de repiques para sensores ou chaves.

Este circuito utiliza apenas uma porta NC75Z04 da ON Semiconductor, mas pode ser implementado com funções equivalentes de outros fabricantes. O circuito fornece um sinal livre de repiques para sensores ou chaves.
