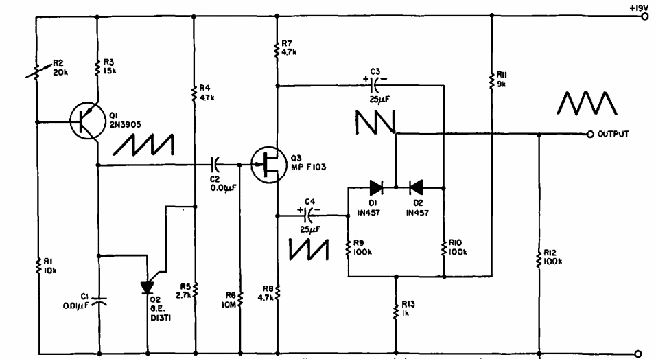
Este circuito foi obtido numa Electronic Design de 1969. Os transistores admitem equivalentes modernos. A frequência dos sinais é ajustada em R2.