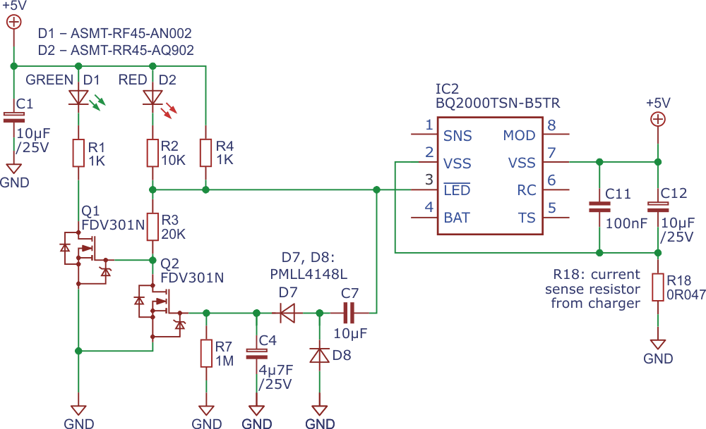
Baseado em documentação da Texas Instruments, este circuito se baseia no BQ2000 um circuito empregado na alimentação de LEDs. O circuito pode ser usado com baterias lítio-íon.
Baseado em documentação da Texas Instruments, este circuito se baseia no BQ2000 um circuito empregado na alimentação de LEDs. O circuito pode ser usado com baterias lítio-íon.