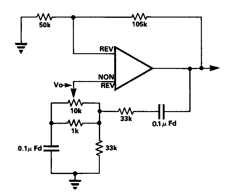
Encontrado numa Electronic Engineering dos anos 90, este circuito gera sinais senoidais que dependem dos capacitores. O potenciômetro ajusta a simetria do sinal gerado.
Encontrado numa Electronic Engineering dos anos 90, este circuito gera sinais senoidais que dependem dos capacitores. O potenciômetro ajusta a simetria do sinal gerado.