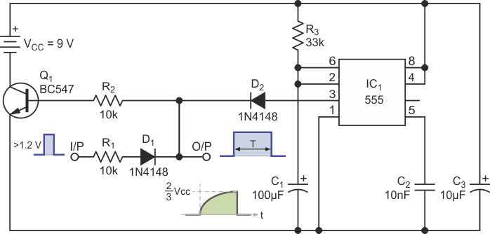
Na condição de espera, o consumo deste circuito de timer é praticamente nulo. A ideia é uma configuração que reduz drasticamente a corrente quiescente. Encontramos em documentação da Internet.
Na condição de espera, o consumo deste circuito de timer é praticamente nulo. A ideia é uma configuração que reduz drasticamente a corrente quiescente. Encontramos em documentação da Internet.