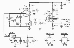
Este oscilador de frequência de batimento para receptores foi encontrado numa documentação para radioamadores de 1977. Os componentes são da época.

Este oscilador de frequência de batimento para receptores foi encontrado numa documentação para radioamadores de 1977. Os componentes são da época.
