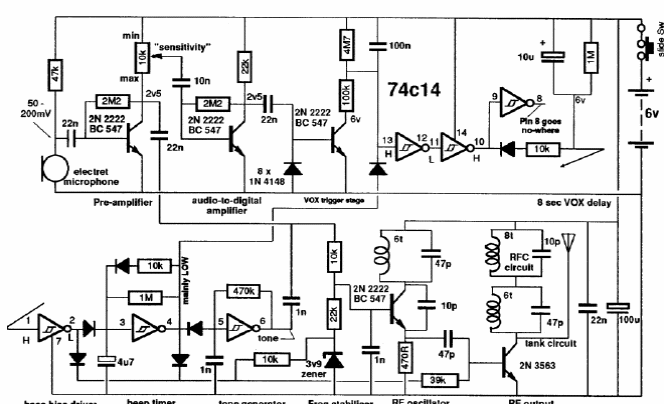
Este circuito quando capta um som, emite um bip e registra por algum tempo os sons captados por um microfone transmitindo-o para um receptor. O circuito é de uma revista australiana de 1991.
Este circuito quando capta um som, emite um bip e registra por algum tempo os sons captados por um microfone transmitindo-o para um receptor. O circuito é de uma revista australiana de 1991.