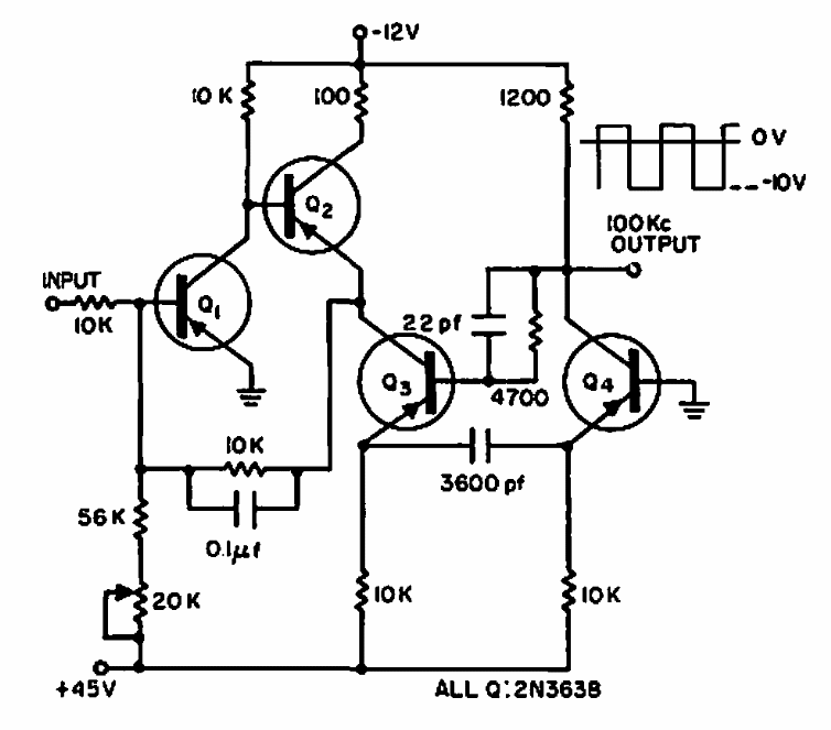
Este oscilador controlado por tensão foi encontrado numa Electronic Design de 1965. Os transistores são da época, podendo ser testados equivalentes modernos.

 


| Clique na imagem para ampliar |

 

 

 

NO YOUTUBE


NOSSO PODCAST