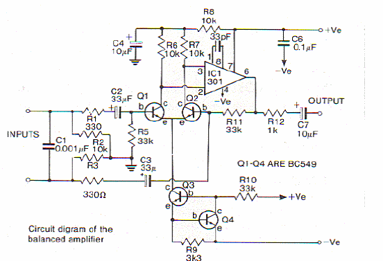
O circuito mostrado tem uma entrada diferencial e emprega transistores de um array de tipos casados. O circuito exige fonte simétrica tendo sido encontrado em manual de componentes estrangeiro.

O circuito mostrado tem uma entrada diferencial e emprega transistores de um array de tipos casados. O circuito exige fonte simétrica tendo sido encontrado em manual de componentes estrangeiro.
