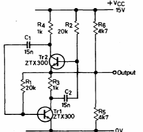
Este circuito foi encontrado num manual de transistores da Ferranti de 1974. A frequência é dada pelos capacitores, que podem ser alterados.

Este circuito foi encontrado num manual de transistores da Ferranti de 1974. A frequência é dada pelos capacitores, que podem ser alterados.
