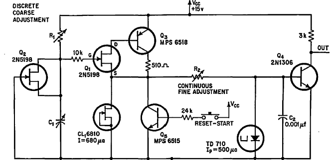
Este circuito de alta precisão foi encontrado numa documentação de 1969. Os componentes são da época. R1 é de 100 G ohms e C1 de 0,1 uF.

 


| Clique na imagem para ampliar |

 

 

 

NO YOUTUBE


NOSSO PODCAST