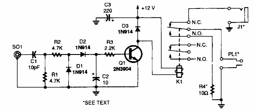
Este circuito foi encontrado numa Popular Electronics dos anos 90. Sua finalidade é desativar a saída de um receptor de FM ou VHF entre estações, evitando a reprodução do chiado.
Este circuito foi encontrado numa Popular Electronics dos anos 90. Sua finalidade é desativar a saída de um receptor de FM ou VHF entre estações, evitando a reprodução do chiado.