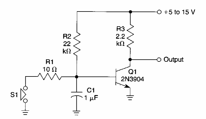
O circuito mostrado foi encontrado numa documentação americana dos anos 90. O transistor pode ser de qualquer tipo de uso geral.

 


| Clique na imagem para ampliar |

 

 

 

NO YOUTUBE


NOSSO PODCAST