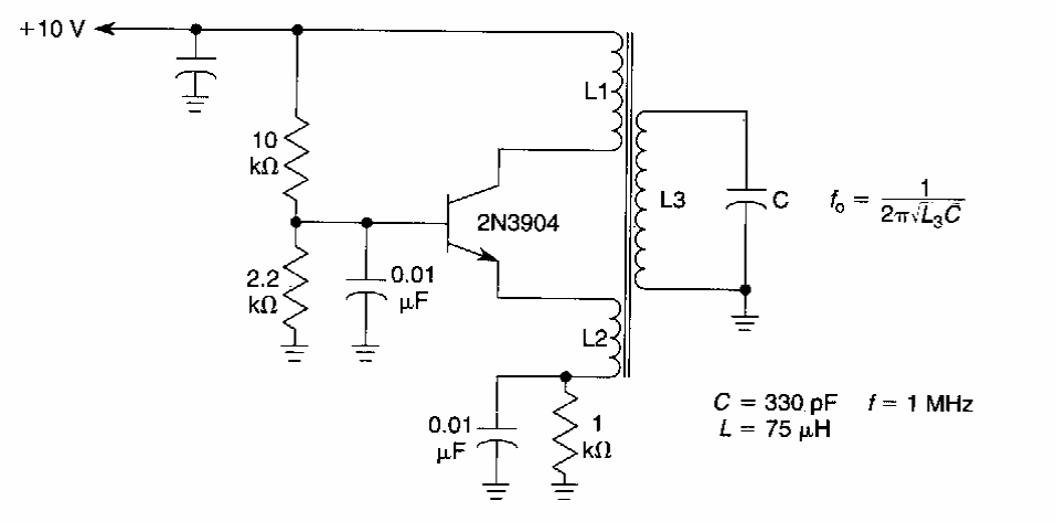
Este oscilador com acoplamento indutivo foi encontrado numa documentação americana dos anos 90. O circuito com os componentes indicados gera um sinal de 1 MHz L1 tipicamente tem 10 vezes o número de espiras de L3.
Este oscilador com acoplamento indutivo foi encontrado numa documentação americana dos anos 90. O circuito com os componentes indicados gera um sinal de 1 MHz L1 tipicamente tem 10 vezes o número de espiras de L3.