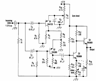
Este circuito foi encontrado numa Electronic Design dos anos 90. Sua finalidade é estreitar pulsos usados em sincronismo de dispositivos digitais ou analógicos.

Este circuito foi encontrado numa Electronic Design dos anos 90. Sua finalidade é estreitar pulsos usados em sincronismo de dispositivos digitais ou analógicos.
