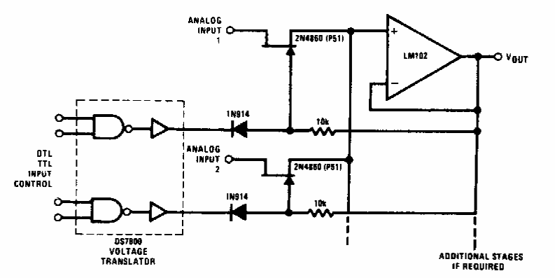
Encontramos este circuito numa documentação americana dos anos 70. O circuito serve também para outras lógicas. Os FETs são da época, podendo ser usados tipos equivalentes atuais.
Encontramos este circuito numa documentação americana dos anos 70. O circuito serve também para outras lógicas. Os FETs são da época, podendo ser usados tipos equivalentes atuais.