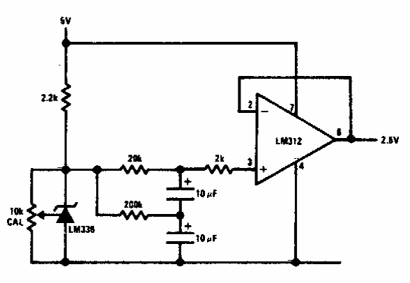
Os componentes usados neste circuito são antigos, pois foi obtido em documentação dos anos 80. Equivalentes modernos podem ser experimentados.

Os componentes usados neste circuito são antigos, pois foi obtido em documentação dos anos 80. Equivalentes modernos podem ser experimentados.
