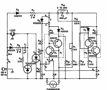
Este circuito foi encontrado num manual de SCRs da RCA de 1967. Ele usa componentes da época que podem ser substituídos por equivalentes modernos.

Este circuito foi encontrado num manual de SCRs da RCA de 1967. Ele usa componentes da época que podem ser substituídos por equivalentes modernos.
