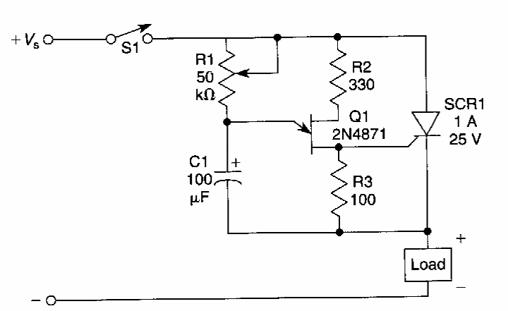
Encontrado numa documentação dos anos 90, este circuito aciona um SCR com um retardo que depende de C1 e pode ser ajustado em R1. A carga depende do SCR usado.

 


| Clique na imagem para ampliar |

 

 

 

NO YOUTUBE


NOSSO PODCAST