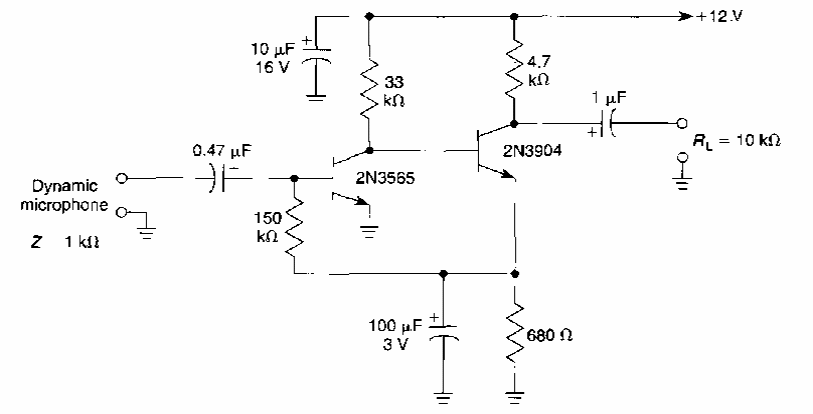
Encontramos este preamplificador com ganho de 70 dB para microfones em documentação americana dos anos 90. O consumo é baixo e transistores equivalentes podem ser usados.
Encontramos este preamplificador com ganho de 70 dB para microfones em documentação americana dos anos 90. O consumo é baixo e transistores equivalentes podem ser usados.