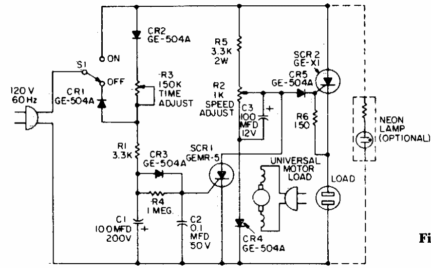
Este circuito para cargas de corrente alternada possui um timer incorporado. O SCR2 é de acordo com a corrente do motor devendo ser dotado de dissipador de calor. O circuito é de documentação da GE dos anos 70.
Este circuito para cargas de corrente alternada possui um timer incorporado. O SCR2 é de acordo com a corrente do motor devendo ser dotado de dissipador de calor. O circuito é de documentação da GE dos anos 70.