Controle de velocidade para modelismo CIR17443S (CIR19999)
Detalhes
Escrito por: Newton C. Braga
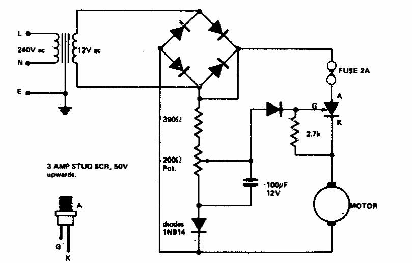
Encontrado numa documentação antiga, este circuito usa um SCR como o TIC106 que deve ser dotado de um dissipador de calor. O motor pode ter até 3A de corrente.