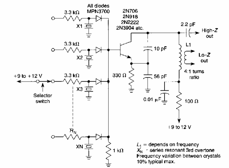
Este circuito pode gerar sinais de diversas frequências, comutado por uma tensão DC. As frequências são determinadas pelos cristais. O circuito é de uma documentação americana dos anos 90.
Este circuito pode gerar sinais de diversas frequências, comutado por uma tensão DC. As frequências são determinadas pelos cristais. O circuito é de uma documentação americana dos anos 90.