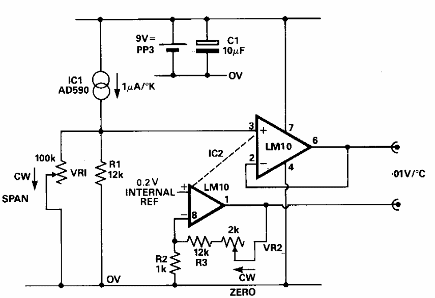
Este circuito tem uma interface para um multímetro ou voltímetro eletrônico. Encontramos numa Electronic Engineering dos anos 90. O sensor é um componente pouco comum atualmente.
Este circuito tem uma interface para um multímetro ou voltímetro eletrônico. Encontramos numa Electronic Engineering dos anos 90. O sensor é um componente pouco comum atualmente.