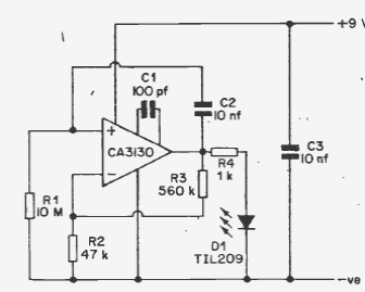
Encontrado numa documentação inglesa de 1977, este circuito de pisca-pisca ou pulsador aciona um LED. A frequência depende de C2.

Encontrado numa documentação inglesa de 1977, este circuito de pisca-pisca ou pulsador aciona um LED. A frequência depende de C2.
