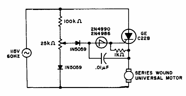
Este controle que pode aparecer em outras versões neste site foi encontrado em documentação dos anos 70. O SUS é componente pouco comum atualmente.

 


| Clique na imagem para ampliar |

 

 

NO YOUTUBE


NOSSO PODCAST