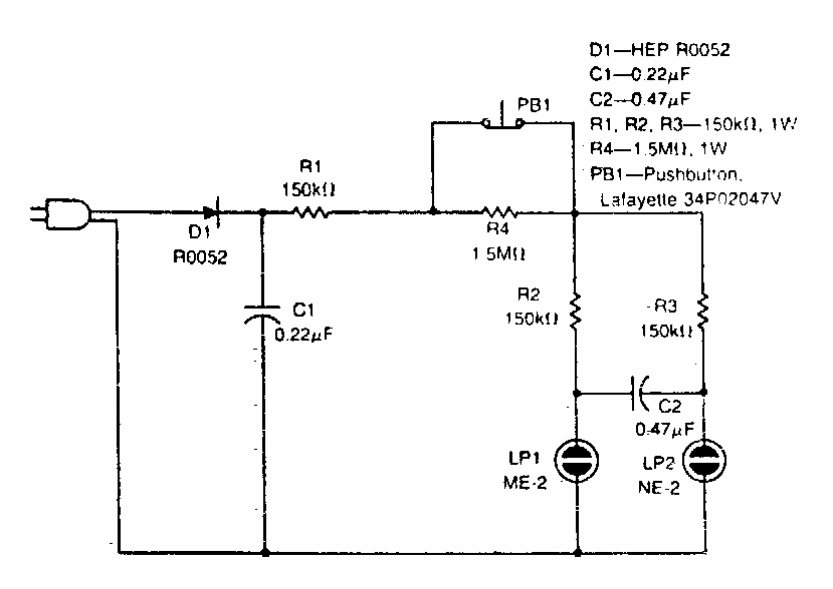
Este circuito aparece em outros pontos deste site vindo de outras fontes. Esta vem de uma documentação americana dos anos 90. As lâmpadas neon são comuns.

 


| Clique na imagem para ampliar |

 

 

NO YOUTUBE


NOSSO PODCAST