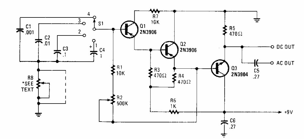
Encontrado numa Popular Electronics dos anos 90, este circuito transistorizado gera pulsos de 2 Hz a 50 kHz em três faixas selecionáveis. O circuito tem saídas tanto AC como DC.

 


| Clique na imagem para ampliar |

 

 

 

NO YOUTUBE


NOSSO PODCAST