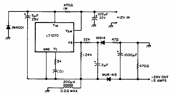
Encontrado numa revista 73 dos anos 90, este circuito fornece uma saída de 1,5 A com 24 V a partir de fonte de 12 V. O circuito integrado da época deve ser dotado de dissipador de calor.
Encontrado numa revista 73 dos anos 90, este circuito fornece uma saída de 1,5 A com 24 V a partir de fonte de 12 V. O circuito integrado da época deve ser dotado de dissipador de calor.