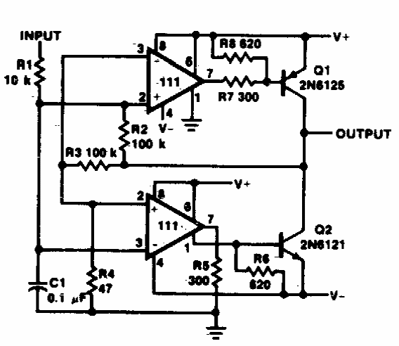
Encontramos este circuito numa antiga documentação americana. O circuito se aplica a componentes equivalentes modernos. A fonte deve ser simétrica.

Encontramos este circuito numa antiga documentação americana. O circuito se aplica a componentes equivalentes modernos. A fonte deve ser simétrica.
