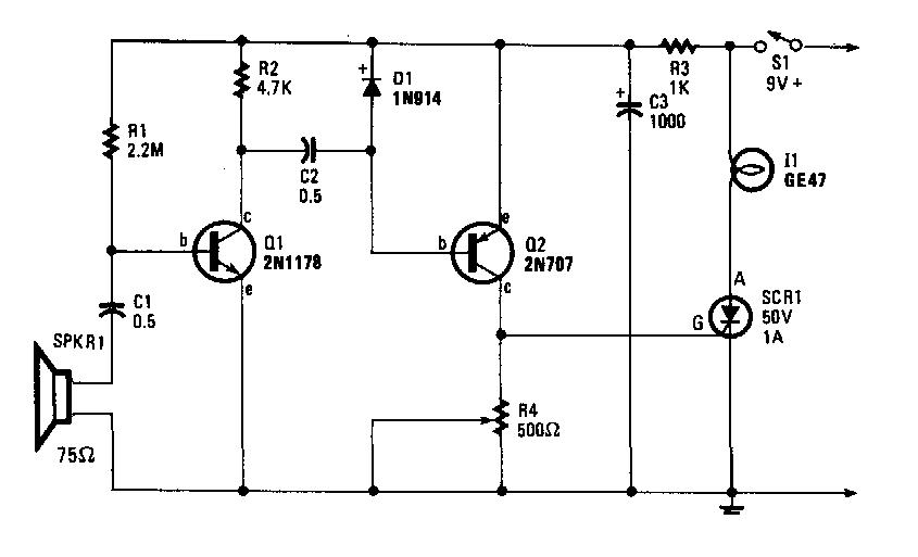
Este circuito foi encontrado numa Hands On Electronics dos anos 90. O microfone é um pequeno alto-falante de 75 ohms. Pode ser usado um de menor impedância com um transformador.
Este circuito foi encontrado numa Hands On Electronics dos anos 90. O microfone é um pequeno alto-falante de 75 ohms. Pode ser usado um de menor impedância com um transformador.