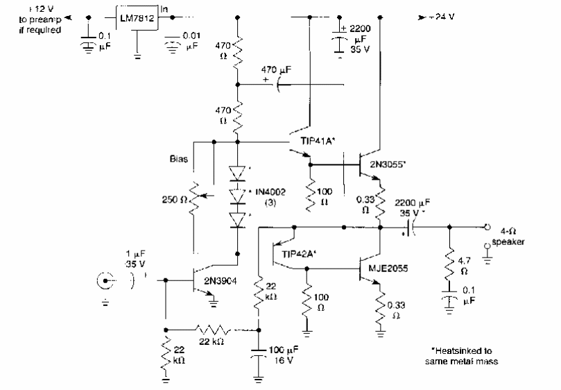
Este circuito é de uma documentação americana dos anos 90. Os transistores são de potência devendo ser dotados de bons dissipadores de calor assim como o integrado regulador de tensão.
Este circuito é de uma documentação americana dos anos 90. Os transistores são de potência devendo ser dotados de bons dissipadores de calor assim como o integrado regulador de tensão.