Gerador de ondas quadradas 555 CIR16182S CB9098E (CIR19156)
Detalhes
Escrito por: Newton C. Braga
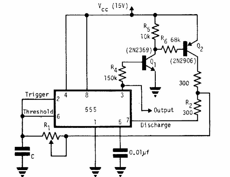
Este interessante circuito foi encontrado numa Electronic Engineering dos anos 80. O circuito tem ciclo ativo de 50%. R e C determinam a frequência gerada.