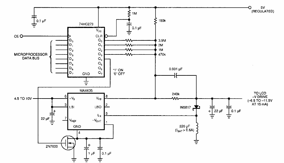
Este circuito foi obtido numa EDN dos anos 90. Os componentes usados são da época. A tensão obtida é negativa para alimentação de LCDs.

 


| Clique na imagem para ampliar |

 

 

 

NO YOUTUBE


NOSSO PODCAST