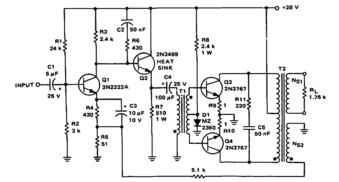
Não são dadas informações sobre os transformadores neste circuito sugerido pela Motorola em publicação de 1968. Os transistores são da época devendo ser dotados de dissipadores de calor na saída e no driver.
Não são dadas informações sobre os transformadores neste circuito sugerido pela Motorola em publicação de 1968. Os transistores são da época devendo ser dotados de dissipadores de calor na saída e no driver.