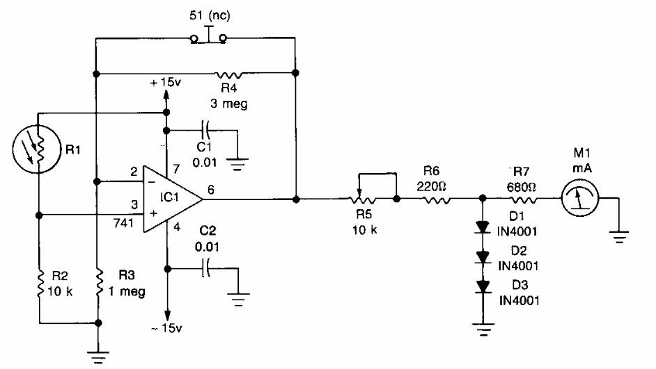
Este circuito de medidor de luz foi encontrado numa Radio Electronics dos anos 80. O circuito usa um miliamperímetro como indicador e o sensor é um LDR comum. A alimentação deve ser simétrica.
Este circuito de medidor de luz foi encontrado numa Radio Electronics dos anos 80. O circuito usa um miliamperímetro como indicador e o sensor é um LDR comum. A alimentação deve ser simétrica.