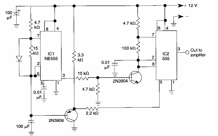
Encontrado numa documentação americana dos anos 90, este circuito imita o sinal de alerta da Enterprise do filme Jornada nas Estrelas. O sinal deve ser aplicado a um amplificador.

 


| Clique na imagem para ampliar |

 

 

 

NO YOUTUBE


NOSSO PODCAST