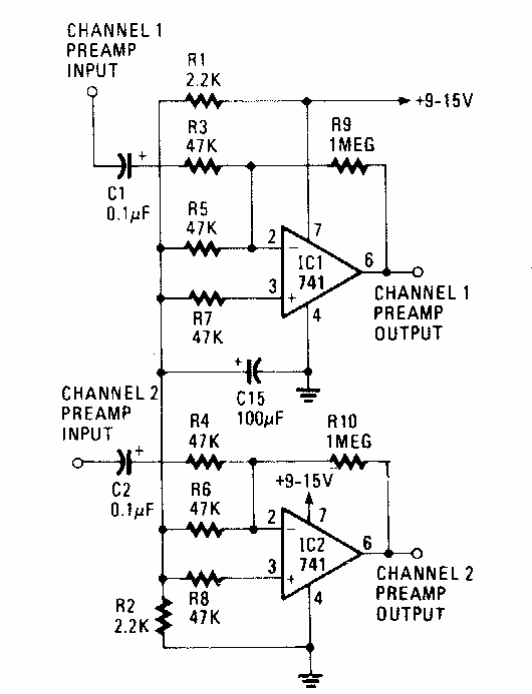
Usando um par de amplificadores operacionais 741, este circuito de uma Radio Electronics dos anos 90, funciona com o anterior. A alimentação pode ser feita com tensões de 9 a 15 V.

Usando um par de amplificadores operacionais 741, este circuito de uma Radio Electronics dos anos 90, funciona com o anterior. A alimentação pode ser feita com tensões de 9 a 15 V.
