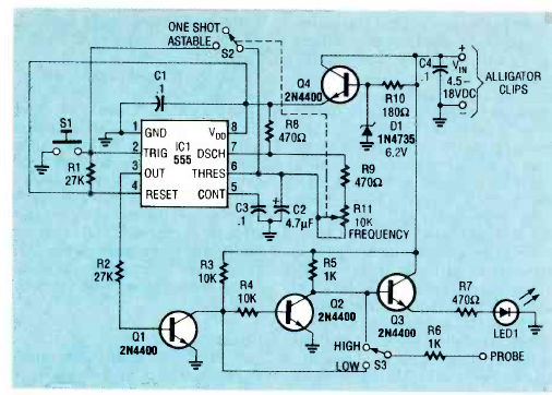
Este instrumento de prova foi encontrado na revista Radio Electronics de abril de 1991. O circuito tem boa intensidade de sinal.

Este instrumento de prova foi encontrado na revista Radio Electronics de abril de 1991. O circuito tem boa intensidade de sinal.
