Oscilador a cristal de 3 portas CIR15175S CB8056E (CIR18147)
Detalhes
Escrito por: Newton C. Braga
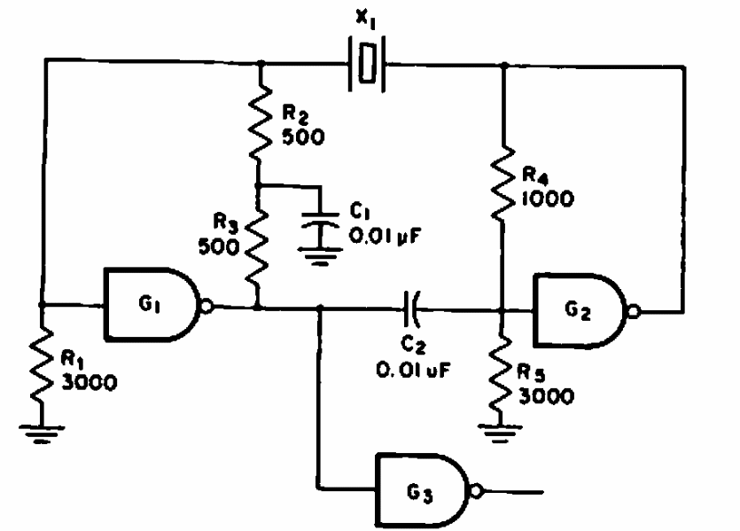
Encontrado numa EEE de 1970, este circuito pode ser aplicado a portas TTL. A alimentação é de 5 V e a frequência, que depende do cristal, pode ficar entre 1 e 3 MHz.