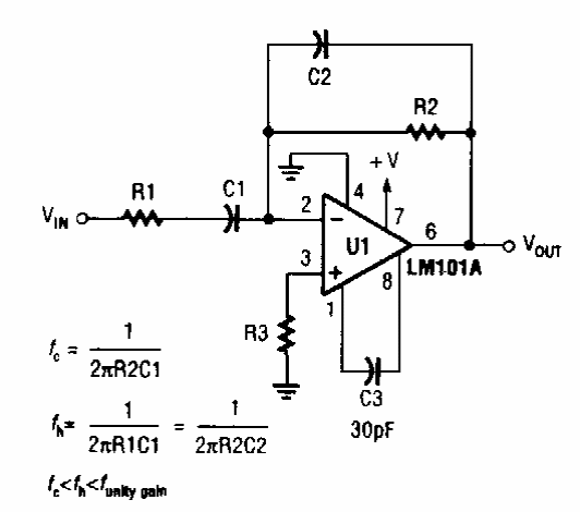
Esta configuração aparece em outros pontos deste site. Esta é de uma Popular Electronics dos anos 90 e é válida para outros amplificadores operacionais.

Esta configuração aparece em outros pontos deste site. Esta é de uma Popular Electronics dos anos 90 e é válida para outros amplificadores operacionais.
