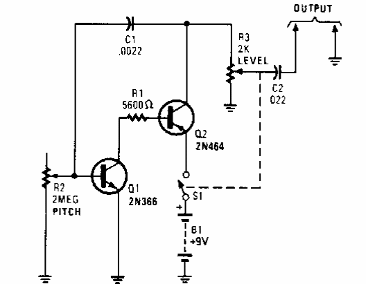
Este oscilador, que pode ser usado como injetor de sinais, foi encontrado numa Popular Electronics dos anos 90. Os transistores são de uso geral. O circuito tem ajuste de intensidade do sinal de saída.

 


 

 

 

 

NO YOUTUBE


NOSSO PODCAST