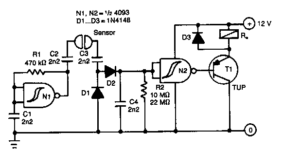
Encontrado numa Elektor dos anos 90, este circuito deve ser alimentado por fonte isolada e também funciona como sensor de toque. O transistor é de uso geral como o BC558.

Encontrado numa Elektor dos anos 90, este circuito deve ser alimentado por fonte isolada e também funciona como sensor de toque. O transistor é de uso geral como o BC558.
