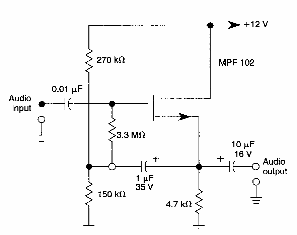
Sugerido por uma documentação técnica americana este circuito é polarizado de modo a proporcional uma impedância de entrada de 30 M ohms ou mais. O circuito se aplica a qualquer FET.

Sugerido por uma documentação técnica americana este circuito é polarizado de modo a proporcional uma impedância de entrada de 30 M ohms ou mais. O circuito se aplica a qualquer FET.
