Este circuito é recomendado para a proteção de pequenos objetos ou locais em que um sensor obrigatoriamente deva ser tocado pelo intruso, quando então ocorre o disparo.
O sensor não pode ter uma superfície muito grande, para que se evite o disparo errático, o que ocorre com a captação de ruídos elétricos ambientes, principalmente provocados pela indução de tensão da rede.
A placa sensora deve ter uma dimensão máxima da ordem de 20 X 20 cm e se for usado um pedaço de fio nu, não deve ter mais de 1m de comprimento.
Uma sugestão de uso consiste em apoiar o objeto protegido sobre a placa ou rodeá-la com um fio que seria a antena. Este fio deve ser totalmente desencapado.
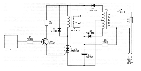
Na figura 1 temos o circuito completo deste alarme.

Neste circuito, o uso do SCR permite que uma vez disparado o sistema, ele só possa ser desligado pela atuação direta sobre S1.
O circuito é alimentado pela rede local e seu consumo na condição de espera é baixo, podendo o mesmo ficar permanentemente ligado.
O cabo de alimentação ao sensor, fio que vai de R1 até a placa sensora não deve ter mais de 2 metros de comprimento, e se tiver que ser maior deve ser blindado, com a malha aterrada.
Para o caso de SCRs como o TIC106 se houver tendência ao disparo ou permanecer ligado, um resistor de 1k a 10 k deve ser colocado entre o catodo e a comporta. O melhor valor deve ser obtido experimentalmente.
Na figura 2 damos a placa de circuito impresso.
LISTA DE MATERIAL
SCR - MCR106, TIC106 ou C106 - SCR
Q1 - BC548 ou equivalente - transistor NPN
D1 - 1N4148 ou 1N914 - díodo de uso geral de silício
D2, D3 - 1N4002 ou equivalente - diodos retificadores
T1 - transformador com primário de acordo com a rede local e secundário de 12 V X 250 mA ou mais
K1 - relê para 12 V
F1 - fusível de 1 A
S1 - interruptor simples
R1, R3 – 100 k X 1/8 W - resistores (marrom, preto, amarelo)
R2 – 10 k X 1/8 W - resistor (marrom, preto, laranja)
Diversos: placa de circuito impresso, cabo de alímentaçã0, fios, placa para 0 sensor, etc.
















