Este oscilador produz um sinal retangular e também um sinal dente-de-serra numa faixa ampla de frequências que vai dos 500 Hz aos 50 kHz, podendo ser empregado em conversores analógicos/digitais, instrumentação e música eletrônica.
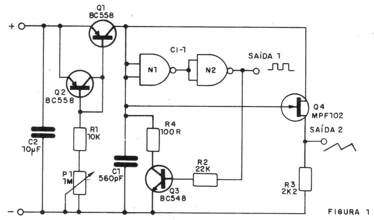
O circuito é formado basicamente por uma fonte controlada de corrente (transistores Q1 e Q2) e um disparador (N1 e N2) além de um comutador (Q3).
No momento em que o circuito é ligado, o capacitor C1 carrega-se via fonte de alimentação. Quando a tensão em C1 atinge um valor suficientemente alto, Q3 é comutado via N1, e C1 descarrega-se.
Completando o ciclo de descarga, ocorre sua repetição e isso indefinidamente, enquanto houver alimentação no circuito.
O sinal dente-de-serra obtido em Q4 tem uma amplitude de aproximadamente 1,3 V de pico.
Com os valores dos componentes fornecidos no diagrama da figura 1, a frequência deste oscilador pode ser ajustada entre 500 Hz e 500 kHz com ajuda do potenciômetro P1.
Se bem que os integrados CMOS possam oscilar em frequências mais eleva das, não se recomenda a alteração de faixa para além dos limites estabelecidos em vista de possíveis deformações no sinal gerado.
O transistor de efeito de campo pode ser o MPF102 ou equivalente e a tensão de alimentação situa-se entre 6 e 15 V.
Na figura 2 damos uma sugestão de montagem em placa de circuito impresso.
É claro que, se o projeto for utilizado como parte de um circuito mais amplo, uma nova disposição de componentes pode ser planejada.
Veja o leitor que empregamos apenas metade das portas existentes no 4011, o que significa que em torno de um mesmo integrado podemos projetar dois osciladores como este.
Lista de Material
CI-1 - 4011 ou 4069 - circuito integrado CMOS
Q1, Q2 - 86557 ou 80558 - transistores PNP de uso geral
Q4 - MPF702 - transistor de efeito de campo
Q3 - BC547 ou BC548 - transistor NPN de uso geral
R1 – 10 k x 1/8 W - resistor (marrom, preto, laranja)
R2 – 22 k x 1/8 W - resistor (vermelho, vermelho, laranja)
R3 - 2k2 x 1/8 W - resistor (vermelho, vermelho, vermelho)
R4 - 100 ohms x 1/8 W - resistor (marrom, preto, marrom)
C1 - 560 pF - capacitor cerâmico
C2 – 10 uF x 7 6V - capacitor eletrolítico
Diversos: placa de circuito impresso, suporte para o integrado, fios, solda etc.

















