Os sensores são elementos importantes porque servem na maioria das vezes como olhos para alarmes e robôs. Neste artigo mostramos uma montagem bem simples de um sensor infravermelho que pode ser feito sem nenhum problema e que utiliza apenas um temporizador 555 como cérebro. Wellington Rocha Domingos
Nota: Artigo publicado na Eletrônica Total 135 de 2009.
Os sensores infravermelhos são utilizados na robótica muitas vezes para enxergar uma linha negra desenhada no chão, e isso faz parecer que o robô possui olhos e enxerga de verdade. O que acontece é que a luz infravermelha emitida pelo LED só pode ser vista pelo outro LED receptor se, e somente se, ela estiver focada em um ambiente branco funcionando como um espelho que, quando a luz infravermelha bate no solo claro, é refletida de volta a ponto de bater no LED receptor. Já a cor preta não possui a capacidade de refletir a luz, por isso não retorna para que o LED receptor possa enxergá-la (veja a figura 1).

O nosso sensor foi construído para transmitir sinais gerados pelos 555 a uma distância de no máximo 20 cm, isso possibilita sua utilização em aplicações para robôs que desviam de obstáculos. Lembramos toda via que o robô não desviará de obstáculos escuros com base no que foi dito anteriormente: a cor escura não reflete a luz IR.
A figura 2 mostra a operação desses LEDs para nosso sensor. Ele não para de enviar os sinais, isto é, quando polarizado o circuito envia sinais de modo infinito, para que o sensor possa encontrar um obstáculo a qualquer momento.

O Circuito
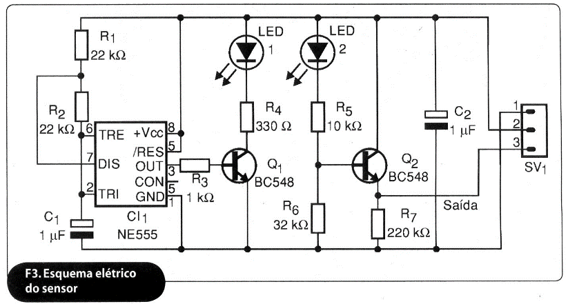
No circuito do sensor exibido na figura 3 todos os componentes foram empregados para que venham funcionar corretamente por isso é aconselhável que nenhum venha a ser alterado, principalmente o capacitor C1, que é base do circuito. Se ele for alterado, o sensor não pode enviar na distância de 20 cm, e sim em uma distância menor, e isso prejudicará o funcionamento do circuito.
O LDET é um transmissor de luz infravermelha e o LEDR é um receptor de luz infravermelha, ambos podem ser encontrados em qualquer loja especializada de materiais eletrônicos, razão pela qual foram escolhidos para operarem no circuito.
Montagem em PCI
A montagem em PCI (Placa de Circuito Impresso) é dada na figura 4. Embora seja uma placa de face simples, ela utiliza de uma trilha bem fina, mas que pode ser confeccionada pelo leitor. Caso optar por utilizar o processo manual, é só fazer um marcador para retroprojetor com ponta de 0,1mm de espessura, a qual pode ser encontrada em qualquer loja de material escolar.
É interessante utilizar de um soquete para o 555, pois poderá ser empregado em outras aplicações. Atenção para não inverter os componentes polarizados porque podem danificar todo o circuito. O conector CN1 é do tipo barra - pinos e pode ser achado no mercado ou em placas de PCs queimados. Se poderá fazer uso de fios iguais aos dos servomotores. Caso queira apenas testar o circuito, bastará montá-lo em um Proto - Board o que é mais aconselhável.
Testando
Após o leitor ter montado o circuito em PCI, verifique se estará tudo bem com a montagem para depois não perder tempo tentando encontrar defeitos quase impossíveis de se detectar.
Se estiver correta, seu circuito agora será um componente eletrônico. Agora, monte o circuito da figura 5 em um Proto - Board polarize-o com uma tensão de 5 V com capacidade de até 300 mA e aproxime um objeto em frente ao sensor para então o LED acender.

Quanto mais longe estiver o obstáculo mais fraco será a cor do LED. Caso nada disso aconteça, será porque há alguma coisa errada na montagem. Em muitos casos quando se utiliza trilhas muito finas é comum apresentarem falhas, por isso aconselhamos o leitor a verificar mais uma vez a placa com cuidado, para ter certeza de que tudo foi feito corretamente.
Conclusão
Neste artigo foi apresentada a montagem de um circuito que opera como um sensor infravermelho, podendo ser utilizado em várias aplicações simples. Esperamos que faça uma boa montagem e até a próxima!


















