Imagens e sons podem ser combinados em muitos experimentos paranormais. Não apenas como imagens captadas do receptor de TV são escolhidos para experimentos, mas também como imagens estáticas que podem ser fotografadas com câmeras padrão ou Polaroid.
Nota: este artigo foi originalmente escrito para meu livro Electronic Projects from the Next Dimension. Veja em PN00 nota sobre o assunto de que ele trata.
É uma velha máxima minha que, quando você excluiu o impossível, tudo o que resta, por mais improvável que seja, deve ser a verdade. Sir Arthur Conan Doyle (1859-1930)
Vários experimentos são sugeridos a seguir, e alguns projetos que proporcionam recursos especiais aos experimentos para o experimentador que está procurando uma abordagem diferente. Também existem experiências envolvendo e imagens em outras áreas paranormais, como PES, psicometria, etc.
Sons ou imagens da próxima dimensão podem ser captados, geralmente quando você menos espera, usando os dispositivos futuros a seguir.
Conversor de luz para som
Ao converter luz modulada em som usando um sensor rápido o suficiente para responder às mudanças, algumas coisas surpreendentes podem acontecer. Por exemplo, se você apontar um sensor para uma lâmpada fluorescente, ouvir o sinal de 120 Hz da luz modulada, correspondendo aos picos em cada ciclo da linha de alimentação em que a tensão passa por zero volts. O gás dentro da lâmpada fluorescente ioniza a cada meio ciclo da tensão CA da fonte de alimentação e torna-se inativo quando a tensão aplicada entre os ciclos cruza ou ponto zero. Se você apontar o mesmo sensor para uma fonte de luz de ruído branco, como uma pequena área de uma tela de TV, o som produzido também será uma forma de ruído branco.
A partir desse fato, um circuito que pode converter luz modulada em som pode ser usado em vários experimentos, não apenas ao procurar vozes paranormais, mas também para detectar outros fenômenos paranormais como PES, psicometria, telecinesia, clarividência, etc. O circuito também pode ser usado para receber luz modulada de uma célula Kerr ou de um laser em um link de áudio sem fio.
O projeto descrito aqui é um conversor simples de luz para som que permitirá que você "ouça a luz".
Como funciona
O sensor é qualquer fototransistor ou fotodiodo. Esses dispositivos possuem uma superfície sensível à luz que pode ser acessada através de uma pequena janela na embalagem de plástico transparente. A luz que incide sobre o sensor produz portadores de corrente livres que podem ser captados pelo circuito. Se a luz modulada para uma fonte, a corrente terá o mesmo formato de onda.
Esses sensores são muito sensíveis e podem até "ver" comprimentos de onda de luz que nossos olhos não podem (por exemplo, infravermelho e ultravioleta). Eles também são muito rápidos (muitas vezes mais rápidos do que nossos olhos), "vendo" mudanças na amplitude da luz que não detectamos. Alguns fotodiodos podem "ver" variações na amplitude da luz em frequências de até 50 MHz.
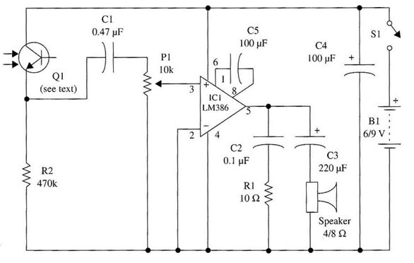
Aplicando a um estágio amplificador, podemos aumentá-lo a um nível forte o suficiente para acionar um fone de ouvido ou até um mesmo alto-falante. O amplificador é formado por um LM386, um circuito integrado que pode fornecer alguns milliwatts de som a um pequeno alto-falante ou fone de ouvido quando alimentado por quatro células AA.
O ganho do circuito (cerca de 200 vezes) é determinado por C5. P1 atua como um controle de sensibilidade ou volume. Uma abordagem econômica para construir o sensor é o uso de um transistor de potência comum, como indicado na Fig. 1.
Ao remover o pacote metálico para expor o chip, qualquer transistor de silício pode ser convertido em um fototransistor. Tipos como o 2N3055 são específicos o suficiente para fornecer ao circuito alguns miliamperes de corrente quando iluminados. Esses componentes atuam como verdadeiras fotocélulas, convertendo luz em energia elétrica.

Montagem
O circuito completo do conversor de luz para som é mostrado na Fig. 2. O circuito pode ser montado conforme mostrado na Fig. 3.


Qualquer fototransistor pode ser usado como sensor. É importante instalar o sensor dentro de um pequeno tubo de papelão para captar a luz de apenas uma direção. Outro recurso para melhorar a sensibilidade do circuito é a adição de uma lente convergente na frente do sensor, colocada conforme mostrado na Fig. 4. Com a adição da lente, o circuito se torna muito direcional e pode captar luz de fontes de luz pequenas e distantes.
Qualquer fone de ouvido de baixa impedância (4 a 100 Ω) ou mesmo um alto-falante de 5 cm a 10 cm x 8 Ω pode ser usado como transdutor final para converter os sinais em som. Você pode apontar o sensor para uma lâmpada fluorescente colocada a quilômetros de distância de você e ouvi-la usando este circuito.
Se um feixe de laser, colocado a uma distância de algumas milhas, for modulado por um amplificador, e se você usar um microfone como entrada para o amplificador, você pode usar este dispositivo para ouvir qualquer coisa que seja falada no microfone. O feixe de luz atuará como portador dos sons.
Usando o circuito
Ligue a fonte de alimentação e aponte o fotossensor para uma lâmpada fluorescente ou para a tela de um receptor de TV. O sinal de luz convertido em som será ouvido como um tom contínuo. (No caso da TV, o som que você ouve é a taxa de quadros.

Altere o valor de R2 para mudar as características do circuito para casar com o sensor que você está usando. Dependendo do sensor, este resistor pode assumir valores entre 100 e 2.200 kΩ.
Você pode experimentar captar vozes de uma imagem barulhenta na tela da TV conectando a saída deste circuito em um gravador, conforme mostrado na Fig. 5.

Esta figura também mostra como você pode usar o sensor para direcionar diretamente a entrada de qualquer amplificador de áudio (incluindo os descritos neste livro) ou a entrada de um gravador.
Sugestões
■ Filtros infravermelhos ou ultravioleta podem ser colocados na frente do sensor para obter uma resposta de frequência seletiva às fontes de luz.
■ Colocando objetos em movimento na frente do sensor, como a hélice de um ventilador, um efeito estroboscópico pode ser adicionado aos experimentos.
■ Filtros coloridos, feitos com pedaços de folha de celofane, podem ser usados em alguns experimentos.
■ Aponte o sensor para o céu, e a luz natural produzirá alguns sinais estranhos - à noite.
■ Tempestades podem ser ouvidas se você apontar o dispositivo para o céu para captar relâmpagos.
Lista de Peças:
Semicondutores
Circuito integrado
IC-1 LM386, amplificador de áudio
Q1 Qualquer fototransistor (TIL71, TIL81, TIL411, etc.) ou fotodiodo (ver texto)
Resistores
R1 10 Ω, 1/8 W, 5% - marrom, preto, preto
R2 470 kΩ, 1/8 W, 5% - amarelo, violeta, amarelo
Capacitores
C1 0,47 µF, filme de cerâmica ou metal
C2 0,1 µF, filme de cerâmica ou metal
C3 220 µF / 12 WVDC, eletrolítico
C4 100 µF / 12 WVDC, eletrolítico
C5 100 µF / 12 WVDC, eletrolítico
C6 10 µF / 12 WVDC, eletrolítico
Diversos
P1 Potenciômetro de 10 kΩ SPKR 4 a 100 12 alto-falante ou fone de ouvido
S1 SPST, toggle ou slide switch
B1 6 a 9 V, quatro ou seis células AA
Placa de circuito impresso, suporte de célula, caixa de plástico, lente convergente, tubo de papelão, fios, solda, etc.
Projeto: conversor de som para luz
Este projeto converte o som de um gravador, microfone ou mesmo de uma fonte de ruído branco em luz. A luz será modulada em amplitude com uma resposta de até alguns quilohertz. O circuito é muito simples e também pode ser usado em muitos experimentos envolvendo EIP e hipnose.
Como funciona
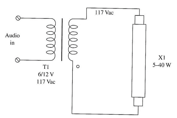
O circuito consiste em um único transformador plugado na saída de qualquer amplificador de áudio que tenha uma potência de saída na faixa de 5 a 20 W. O transformador possui um enrolamento de baixa impedância que recebe o sinal de áudio, transformando-o em alta tensão sinal. Este sinal de alta tensão aparece no enrolamento de alta impedância onde uma lâmpada fluorescente é conectada.
Ao aplicar um sinal de áudio à entrada do amplificador, o sinal é convertido em variações de alta tensão que fazem a lâmpada fluorescente piscar na mesma taxa. Se um ruído branco for usado para acionar o amplificador, a lâmpada piscará de acordo com esta fonte.
Mesmo lâmpadas fluorescentes que não funcionam mais quando conectadas à linha de alimentação CA podem ser usadas neste projeto. Isso ocorre porque os picos de alta tensão produzidos pelo transformador podem chegar a mais de 400 V em alguns casos.
Observação
A resposta de frequência de uma lâmpada fluorescente não é alta. Frequências acima de alguns quilohertz não afetam a lâmpada. Por causa dessa limitação, se você usar uma fonte de ruído branco para modular a lâmpada, os resultados serão afetados. Lâmpadas incandescentes não são recomendadas para esta aplicação, pois sua resposta em frequência é ainda menor do que a de uma fluorescente (devido à inércia do filamento).
Montagem
A Figura 6 é um diagrama do circuito simples.

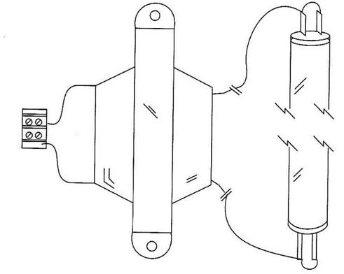
A Figura 7 mostra a aparência real da montagem.

Cuidado especial deve ser tomado ao conectar os fios à lâmpada. A alta tensão induzida pelo transformador pode causar choque severo se as partes energizadas deste circuito forem tocadas.
Qualquer transformador com um enrolamento primário de 117 a 240 V e um enrolamento secundário de 9 a 12 V x 1 A ou mais pode ser usado experimentalmente. A lâmpada fluorescente pode ser de qualquer tipo com potência para valores entre 5 e 40 W. Lâmpadas fluorescentes coloridas ou mesmo lâmpadas fluorescentes ultravioleta podem ser usadas.
Para conectar o circuito na saída de um amplificador, use fios comuns com comprimentos de até 5 m. Fios longos podem causar perdas no sinal, afetando o desempenho do circuito.
Usando o circuito O circuito é conectado à saída do alto-falante do amplificador. A fonte de áudio, um gravador com uma fita de ruído ou outros sons, pode ser usada para este propósito. Qualquer gerador de ruído branco, incluindo aqueles descritos neste livro, também pode ser usado como uma fonte de áudio.
Ajuste o controle de volume do amplificador para fazer a lâmpada piscar com o som. Se a lâmpada não piscar, mesmo quando o amplificador está no volume máximo, provavelmente você não está usando um amplificador potente o suficiente ou o transformador não é adequado para a tarefa.
Não aumente o volume além do ponto onde a lâmpada começa a piscar. Isso pode sobrecarregar o transformador ou a lâmpada, ou pode saturar o circuito. Se você usar um amplificador potente o suficiente, pode acionar a lâmpada e um alto-falante ao mesmo tempo. Se você tentar fazer isso, tome cuidado para não diminuir a impedância da carga para valores abaixo do mínimo recomendado. Por exemplo, se o seu amplificador tiver uma saída de 2 Ω, não use um sistema de alto-falantes de 2 Ω com a lâmpada. Use um sistema 4 Q com a lâmpada.
Experimentos
Alguns experimentos interessantes podem ser feitos com esta fonte de luz modulada. Você pode usar a lâmpada alimentada por uma fonte de ruído branco para iluminar uma parede e tirar fotos dela. Você também pode usá-lo para iluminar a parede e usar sua câmera de vídeo e videocassete para gravar imagens. A lâmpada alimentada por uma fonte de ruído branco ou outra fonte também pode ser usada com o conversor de luz para som.
Se você dirigir o amplificador usando uma fita especial de sons de “gongo”, gravada para meditação transcendental, a lâmpada seguirá os tons com uma saída visual e também de áudio.
Sugestões
■ Use este circuito para iluminar uma parede e tente tirar fotos dela usando uma câmera fotográfica ou uma câmera de vídeo.
■ Use o circuito com o conversor de luz para som. Grave sons de uma parede iluminada.
■ Substitua a lâmpada branca por uma lâmpada colorida ou fluorescente UV (ultravioleta). Lâmpadas de néon também podem ser usadas. (Um resistor da série 100 ki-2 é necessário ao usar pequenas lâmpadas de néon.)
■ Monte dois ou mais circuitos para converter som em luz e combine-os ao iluminar uma parede ou tela para seus experimentos. Conecte um circuito em cada saída de um amplificador estéreo. Use lâmpadas de cores diferentes para cada canal.
■ Sons apropriados aplicados ao circuito (sons de percussão de uma fita, por exemplo) podem ser usados para induzir o sono ou para criar um estado mental especial na meditação transcendental.
Lista de Peças:
T1 Transformador, primário de 6 a 12 V x 1 A ou 2 A (para amplificadores de até 20 W) ou primário de 6 a 12 V x 2 a 4 A (para amplificadores de até 100 W), secundário 117 Vca ou 220/240 Vca.
X1 5 a 40 W, qualquer lâmpada fluorescente (branca, colorida ou ultravioleta) (ver texto) Diversos Caixa de plástico, fios, amplificador de áudio (5 a 100 W), etc.















