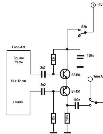
Este circuito foi obtido numa revista Elektor moderna (2025) como parte de um receptor de ondas curtas. A antena consiste em 4 espiras com um diâmetro de 10 a 12 cm formando um quadro chato. Pode ser enrolada numa base de papelão, lembrando que sua ação é direcional. A chave do receptor original comuta esta antena com uma antena externa feita com um pedaço de fio (wire A) no diagrama. Os capacitores são cerâmicos.
















