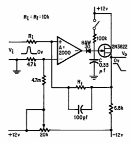
Este circuito foi obtido numa documentação americana de 1969. O amplificador operacional e o FET podem ser substituídos por tipos equivalentes modernos.

Este circuito foi obtido numa documentação americana de 1969. O amplificador operacional e o FET podem ser substituídos por tipos equivalentes modernos.
